Iponatremia: un caso clinico di SIAD
Letizia Canu 1, Alessandro Peri 1, Gabriele Parenti 2
1 Dipartimento di Scienze Biomediche Sperimentali e Cliniche, Unità di Endocrinologia, AOU Careggi, Università degli Studi di Firenze
2 DAI Biomedicina, SOD. Endocrinologia, AOU Careggi, Firenze
Abstract
Hyponatremia, defined as serum sodium concentration <136 mEq/l, represents one of the most frequently encountered electrolyte disorder in clinical practice. Hyponatremia is associated with significant morbidity and mortality especially in patients with underlying diseases. An accurate diagnostic algorithm has to be performed in order to optimize the therapeutic approach. Acute and severe forms are accompanied by neurological symptoms due to cerebral edema and can cause death if not appropriately treated. Moreover, even a too rapid correction can be associated with serious complications, such as the osmotic demyelination syndrome.
Here, we report the case of a 79-year-old woman with hyponatremia admitted to the Emergency Department of the University Hospital in Florence. After an accurate diagnostic work-up a diagnosis of syndrome of inappropriate antidiuresis (SIAD), probably related to pneumonia, was made. Hyponatremia was initially treated with hypertonic saline infusion and then with fluid restriction. In consideration of the poor response to fluid restriction, treatment with tolvaptan was started. Sodium levels normalized within a few days and the patient was discharged from the Hospital soon after.
Keywords: Hyponatremia; SIAD; Fluid restriction; Vaptans
Hyponatremia: a case report of SIAD
CMI 2013; 7(2): 41-52
Caso clinico
Disclosure
Gli Autori dichiarano di non avere conflitti di interesse di natura finanziaria in merito ai temi trattati nel presente articolo.
Perché descriviamo questo caso?
L’iponatremia è un disordine elettrolitico di frequente riscontro nella pratica clinica ed è associato a un’elevata morbilità e mortalità soprattutto in pazienti con patologie coesistenti. Anche forme lievi di iponatrema, tradizionalmente considerate asintomatiche, possono in realtà associarsi ad incertezza nell'andatura, maggior rischio di cadute, perdita di massa ossea e incremento del rischio di fratture. Nonostante ciò, l’inquadramento diagnostico e la terapia sono spesso approssimativi e talvolta, soprattutto nei casi lievi, tralasciati. Una più approfondita conoscenza dei meccanismi fisiopatologici alla base delle diverse forme di iponatremia può permettere un’ottimizzazione dell’approccio diagnostico-terapeutico
Descrizione del caso
Una donna di 79 anni giunge in Pronto Soccorso (PS) per stato confusionale e andatura incerta associati a febbricola e tosse persistente ormai da circa 10 giorni.
In anamnesi patologica remota si segnala la presenza di ipotiroidismo primitivo autoimmune in terapia sostitutiva con L-tiroxina, ipertensione arteriosa in trattamento farmacologico con beta-bloccante e antagonista recettoriale dell’angiotensina II e osteoporosi in terapia con alendronato.
Al PS la paziente viene sottoposta a TC cranio che rileva un quadro di sofferenza sottocorticale diffusa su base vascolare-degenerativa, un Rx torace da cui emerge un modesto versamento pleurico a destra ed esami ematochimici che rilevano la presenza di grave iposodiemia (110 mEq/l). Viene quindi trasferita nel Reparto di Medicina Interna per la prosecuzione degli accertamenti e delle cure.
All’esame obiettivo la paziente appare vigile ma con evidente rallentamento ideo-motorio; riferita presenza di cefalea; mucose normoidratate; assenza di edemi declivi; peso corporeo 60 kg; PA 160/80 mmHg; FC 50 battiti/minuto; temperatura 37,5°C; al torace presenza di crepitii bibasilari; negativa l’obiettività addominale.
Gli esami di laboratorio (riportati nella Tabella I) confermano la presenza di iposodiemia.
|
Parametri |
Valori della paziente |
Range di normalità |
|
Emoglobina |
11 g/dl |
12-16 |
|
Ematocrito |
31,4 % |
36-46 |
|
Glicemia |
82 mg/dl |
65-110 |
|
Creatinina |
0,37 mg/dl |
0,48-1,03 |
|
Proteine totali |
5,6 g/l |
6-8,6 |
|
Urea |
15 mg/dl |
10-50 |
|
Sodio |
111 mEq/l |
136-145 |
|
Potassio |
4,0 mEq/l |
3,5-5,3 |
|
Acido urico |
2,2 mg/dl |
3,5-6,5 |
|
GOT |
46 U/l |
5-40 |
|
GPT |
38 U/l |
5-40 |
|
Gamma-GT |
45 U/l |
10-40 |
|
Colesterolo totale |
219 mg/dl |
160-220 |
|
LDL |
117 mg/dl |
60-190 |
|
HDL |
91 mg/dl |
> 35 |
|
Trigliceridi |
54 mg/dl |
50-170 |
Tabella I. Esami ematochimici di “primo livello” della paziente
|
Parametri |
Valori della paziente |
Range di normalità |
|
TSH |
6,06 mU/L |
0,35-3,5 |
|
fT4 |
15,7 pmol/L |
10,3-19,4 |
|
Cortisolo plasmatico ore 8 |
732 nmol/L |
160-690 |
|
Osmolalità plasmatica |
237 mOsm/Kg |
285-295 |
|
Osmolalità urinaria |
410 mOsm/Kg |
300-1100 |
|
Sodio urinario |
152 mEq/L |
|
|
Potassio urinario |
25 mEq/L |
Tabella II. Esami biochimici di “secondo livello” della paziente
Viene intrapresa terapia con soluzione salina ipertonica al 3% (alla velocità di 35 ml/h), furosemide e.v. e levofloxacina. I valori di sodiemia vengono strettamente monitorati nel corso dell’infusione e dopo 36 ore, al raggiungimento di valori di 123 mEq/l, l’infusione di salina ipertonica viene sospesa.
La paziente viene sottoposta a ulteriori esami biochimici (Tabella II) e a una TC torace/addome che rileva la presenza di sfumati addensamenti a livello del segmento apicale del lobo superiore destro.
Sulla base di questi ulteriori dati viene posta diagnosi di SIAD (sindrome da inappropriata antidiuresi). Sospesa l’infusione di soluzione salina ipertonica, la paziente inizia restrizione idrica (800 ml nelle 24 ore), ma dopo 6 giorni la sodiemia risulta essere ancora 125 mEq/l. Per tale motivo viene deciso di iniziare terapia con tolvaptan alla dose di 15 mg/die, successivamente incrementata a 30 mg/die a causa della insufficiente risposta. Nella Figura 1 è riportato l’andamento della sodiemia nel corso di tutto il periodo di trattamento, mentre nella Figura 2 sono riportate in modo più specifico le variazioni della sodiemia nelle prime 72 ore di terapia con tolvaptan. I valori di sodio si normalizzano dopo circa 3 giorni dall’inizio del tolvaptan (136 mEq/l).

Figura 1. Andamento della sodiemia nel corso di tutto il periodo di trattamento

Figura 2. Andamento della sodiemia nelle prime ore dall’inizio della terapia con tolvaptan
La terapia con tolvaptan viene pertanto ridotta a 15 mg/die e successivamente a 15 mg a giorni alterni. Nella Figura 3 vengono riportate le variazioni della creatininemia e l’andamento della diuresi nel corso della prima settimana di terapia con tolvaptan. Contestualmente al miglioramento dei parametri biochimici nel corso della degenza si assiste a significativo miglioramento del quadro clinico, in particolare dello stato cognitivo e della stabilità posturale durante deambulazione. La paziente viene pertanto dimessa. Dopo alcuni giorni dalla dimissione, data la persistenza di normali valori di natremia, tolvaptan viene sospeso e il successivo follow-up biochimico conferma il mantenimento di valori nei limiti, senza specifiche limitazioni all’apporto idrico (a tre mesi dalla dimissione sodiemia 136 mEq/L). Un successivo controllo TC torace rileva regressione degli addensamenti polmonari e del versamento pleurico.

Figura 3. Andamento della creatininemia e della diuresi/24 ore nel corso della prima settimana di terapia con tolvaptan
Discussione
Introduzione
L’iponatremia, definita come una riduzione dei livelli di sodio plasmatico al di sotto di 136 mEq/l, rappresenta uno dei disordini elettrolitici di più frequente riscontro nella pratica clinica. Si stima che in ambito ospedaliero circa il 15-30% dei pazienti presenti forme lievi di iponatremia (sodiemia compresa tra 130 e 135 mEq/l), mentre quadri più rilevanti (<130 mEq/l) siano riscontrabili in circa il 7% dei pazienti [1]. L’iponatremia costituisce un rilevante problema clinico poiché si associa a un’aumentata morbilità e mortalità. Forme severe e acute di questo disordine elettrolitico rappresentano una vera e propria emergenza clinica che può esitare anche verso l’exitus se non prontamente riconosciute e trattate. Ma anche forme più lievi di iponatremia, generalmente considerate “asintomatiche”, possono in realtà associarsi a quadri di instabilità durante deambulazione, a disturbi dell’attenzione [2], ad incremento del rischio di cadute, nonché a perdita di massa ossea e a fratture da fragilità [3-6].
Classificazione e fisiopatologia
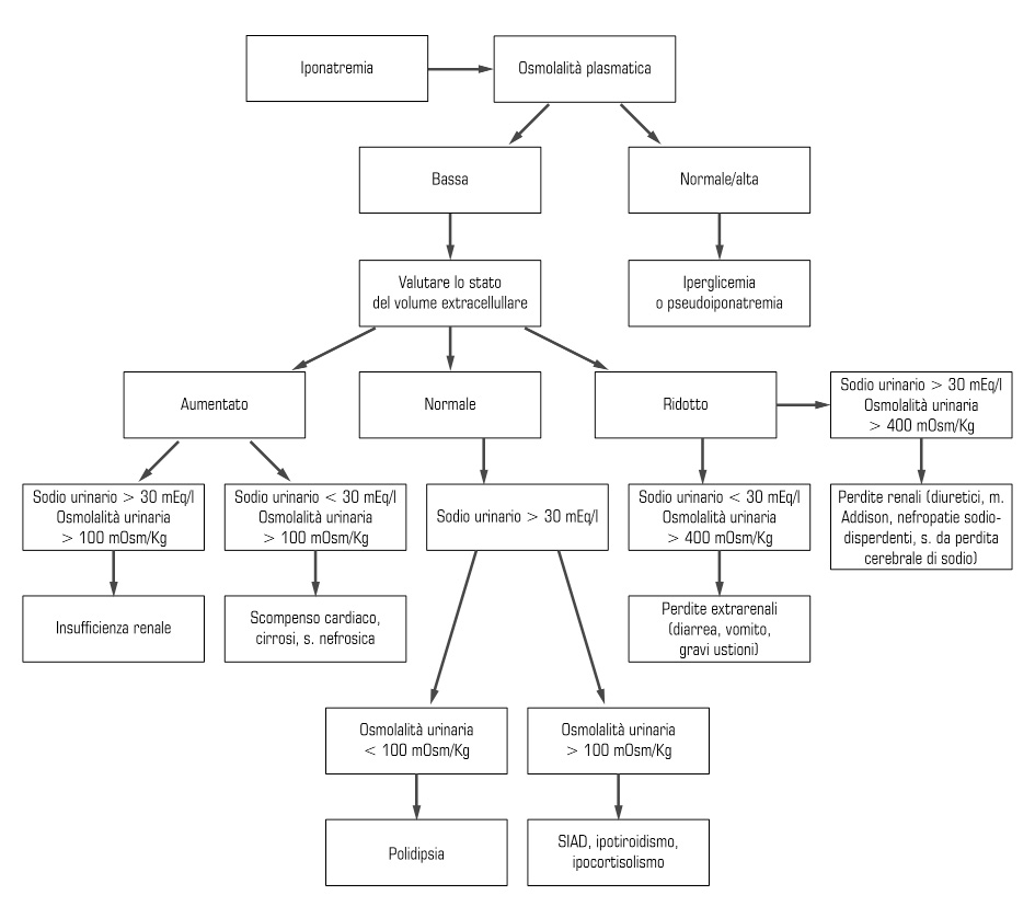
Una prima classificazione dell’iponatremia si basa sulla valutazione dell’osmolalità plasmatica: considerando infatti questo parametro le iponatremie possono essere suddivise in forme ipotoniche (osmolalità plasmatica ridotta) e forme non ipotoniche (osmolalità plasmatica normale/aumentata) [7]. La formula utilizzata per il calcolo dell’osmolalità plasmatica è la seguente:

Sodiemia espressa in mEq/l
Urea espressa in mg/dl
Glicemia espressa in mg/dl
Considerando tale formula, possiamo ben comprendere come tutte le condizioni che si associano a una reale riduzione delle concentrazioni plasmatiche di questo elettrolita debbano inevitabilmente determinare uno stato di “ipotonicità”.
Sulla base di tale presupposto, solo le forme di iponatremia ipotonica devono essere considerate “vere”, mentre quelle non ipotoniche sono espressione di altre problematiche che determinano una “falsa” riduzione della sodiemia. Le iponatremie non ipotoniche comprendono:
Le iponatremie ipotoniche (“vere”) sono invece sempre espressione di un eccesso di acqua rispetto al contenuto corporeo di sodio che può essere diminuito, normale o addirittura aumentato [7]. Tale squilibrio può verificarsi per un eccessivo introito di liquidi o, assai più frequentemente, per un’alterata capacità escretoria renale di acqua. Il primo meccanismo di per sé difficilmente è causa di iponatremia, in quanto un rene normalmente funzionante è in grado di eliminare un notevole carico idrico (fino a circa 15 l/die). Pertanto i soggetti polidipsici e iponatremici spesso presentano altri fattori associati in grado di interferire sulla capacità del rene di eliminare acqua libera. L’esempio prototipico è costituito da condizioni di malnutrizione (in particolare proteica) che, riducendo il carico osmotico tubulare renale, impediscono anche una normale eliminazione di acqua libera. Le iponatremie ipotoniche vengono suddivise sulla base dello stato del volume extracellulare in forme euvolemiche, ipovolemiche e ipervolemiche (Tabella III) [8].
|
Tipologie di iponatremie ipotoniche |
Maggiori cause |
|
Forme ipovolemiche |
|
|
Forme ipervolemiche |
|
|
Forme euvolemiche |
|
Tabella III. Le cause più importanti di iponatremia suddivise sulla base dello stato del volume extracellulare
Le forme ipovolemiche si caratterizzano per una riduzione del volume extracellulare conseguente a una perdita di sodio (cutanea, gastrointestinale o renale) in eccesso rispetto all’acqua. La riduzione della volemia e della pressione arteriosa determina uno stimolo alla secrezione di ormone antidiuretico (ADH) che, riducendo l’escrezione renale di acqua libera, favorisce lo sviluppo di iponatremia. I diuretici tiazidici sono una frequente causa di iponatremia in particolare nei pazienti anziani: fattori diuretico-dipendenti (aumentata escrezione renale di sodio, stimolo sulla secrezione di ADH), associati a fattori legati al paziente (alterata capacità età-correlata di eliminazione di acqua libera, eccessivo intake di acqua) rappresentano verosimilmente una spiegazione alla patogenesi di queste forme di iponatremia [9]. Le forme ipervolemiche si caratterizzano invece per un incremento del volume extracellulare conseguente a una ritenzione di acqua in eccesso rispetto al sodio, il cui contenuto corporeo è comunque incrementato. Le patologie che determinano questi stati si associano a una riduzione della volemia “efficace” con conseguente stimolo alla secrezione di ADH e all’attivazione del sistema renina-angiotensina. Infine le forme euvolemiche si caratterizzano per un lieve eccesso di acqua rispetto al contenuto corporeo di sodio (che risulta normale). Tali forme sono espressione di una inappropriata (per i valori di osmolalità plasmatica) secrezione di ADH. Accanto alla SIAD, sono compresi nel contesto delle forme euvolemiche anche l’ipocortisolismo e l’ipotiroidismo. L’ipocortisolismo determina una sindrome SIAD-like sia per un aumento della produzione di ADH secondario alla perdita del tono inibitorio esercitato dal cortisolo sulla produzione di ADH, sia per un incremento dell’espressione dell’aquaporina 2 (AQP-2) ossia dell’effettore finale dell’azione dell’ADH a livello dei dotti collettori renali [10]. L’ipotiroidismo è molto raramente causa di iponatremia: il deficit di ormoni tiroidei stimola la secrezione di ADH tramite una riduzione della volemia efficace e della gittata cardiaca.
Manifestazioni cliniche
Le manifestazioni cliniche dell’iponatremia sono principalmente neurologiche e dipendono in particolar modo dalla severità dell’iponatremia e dalla rapidità di insorgenza del disturbo elettrolitico. I neuroni sono molto sensibili alla riduzione della tonicità plasmatica e al conseguente edema cellulare che ne deriva. In tali situazioni si assiste a un aumento della pressione intracranica che può esitare in un vero e proprio danno strutturale cerebrale. Pazienti con iponatremia lieve (130-135 mEq/l) e cronica (> 48 ore) in linea generale sono considerati “asintomatici” pur potendo presentare, come precedentemente riportato, andatura incerta, disturbi dell’attenzione e un maggior rischio di cadute. Astenia, malessere generale, anoressia e nausea sono spesso le prime manifestazioni rilevabili quando di livelli di sodiemia raggiungono valori compresi tra 120 e 130 mEq/l. La disgeusia è un segno raro di iponatremia, ma riportato in letteratura [11]. In condizioni di grave iposodiemia (< 120 mEq/l) si associano cefalea, letargia e disorientamento. Quando livelli molto bassi di sodiemia vengono raggiunti in modo acuto (< 48 ore) possono comparire convulsioni, coma, erniazioni cerebrali e si può arrivare all’arresto respiratorio e alla morte [12].
È proprio la rapidità con cui si instaura l’iponatremia a rivestire un ruolo determinante; non è infrequente riscontrare nella pratica clinica soggetti che, pur presentando forme gravi ma croniche di iposodiemia, appaiono scarsamente sintomatici. Ciò dipende dalla capacità di “adattamento” delle cellule cerebrali a situazioni di cronica riduzione della tonicità plasmatica. In tali circostanze infatti i neuroni sono in grado di dismettere nell’ambiente extracellulare soluti osmoticamente attivi (inizialmente elettroliti, quindi soluti organici), limitando così l’ingresso di acqua al loro interno [13]. La conoscenza di tale aspetto è fondamentale nel momento in cui ci si appresta a correggere l’iponatremia. Infatti una troppo rapida correzione del disturbo elettrolitico può determinare un gradiente osmotico inverso cui segue grave disidratazione cellulare. Questo è il presupposto alla base dei processi di mielinolisi pontina ed extrapontina, che rappresentano gravi e talvolta fatali complicanze di una non idonea correzione di una iponatremia [14].
Sindrome da inappropriata antidiuresi (SIAD)
|
|
|
|
|
|
Tabella IV. Criteri diagnostici principali di SIAD
Una citazione a parte merita la SIAD, che è alla base di circa il 40% delle forme di iponatremia ipotonica. Si tratta di un disordine dell’omeostasi idrosalina caratterizzata da una “inappropriata” (in relazione ai livelli di tonicità plasmatica) secrezione di ADH [15-16]. Il termine SIAD è stato di recente proposto come alternativa al più conosciuto SIADH (sindrome da inappropriata secrezione di ADH), in seguito alla dimostrazione di rare forme di tale patologia conseguenti a mutazioni attivanti del recettore dell’ADH e pertanto caratterizzate da livelli indosabili di ADH [17].
Nella Tabella IV sono riportati i criteri diagnostici principali di questa affezione, mentre nella Tabella V sono riportate le cause che più frequentemente determinano SIAD.
Sono stati identificati quattro diversi pattern secretori di ADH nei pazienti affetti da questa patologia. Il pattern di tipo A (40-70% dei casi) si caratterizza per una secrezione di ADH totalmente casuale e completamente svincolata da ogni meccanismo di regolazione (tipica delle forme paraneoplastiche). Nel pattern di tipo B (20-30% dei casi), invece, viene mantenuta una relazione tra osmolalità plasmatica e secrezione di ADH, ma a un livello più basso. In altre parole in tali pazienti vengono percepiti come “normali” valori di sodiemia compresi tra 125-130 mEq/l e pertanto risulta impossibile raggiungere una condizione di normosodiemia (condizioni ad esempio riscontrabili in pazienti anziani affetti da patologie degenerative cerebrali). Il pattern di tipo C (raro) si caratterizza per una normale osmoregolazione della secrezione di ADH cui però si associa un’incapacità a inibire la secrezione in situazioni di ipotonicità (ad esempio riscontrabile in patologie del sistema nervoso centrale che possono danneggiare neuroni inibitori osmoregolatori). Infine il pattern di tipo D (assai raro) tipico delle già citate mutazioni attivanti del recettore dell’ADH, si caratterizza appunto per la presenza di valori bassi/indosabili di ADH.
|
Neoplasie (secrezione ectopica di ADH) |
|
|
Patologie polmonari |
|
|
Patologie del sistema nervoso centrale |
|
|
Farmaci |
|
|
Miscellanea |
|
Tabella V. Cause di SIAD
Diagnosi
L’approccio al paziente iponatremico deve iniziare dalla raccolta di un’accurata anamnesi: in primis è importante valutare l’eventuale assunzione di farmaci (con particolare riferimento a diuretici tiazidici e a farmaci in grado di determinare SIAD, come ad esempio inibitori del re-uptake della serotonina, carbamazepina, ecc.), quindi ricercare la presenza di patologie eventualmente in grado di associarsi a iponatremia (neoplasie, patologie del SNC, polmonari, renali, del tratto gastrointestinale, infezioni, scompenso cardiaco, cirrosi, ipotiroidismo, iposurrenalismo). L’esame obiettivo è importante per acquisire informazioni sullo stato del volume extracellulare. La valutazione della pressione arteriosa (insieme alla ricerca di ipotensione ortostatica), della frequenza cardiaca, del tempo di riempimento capillare, il grado di idratazione delle mucose, lo stato delle vene giugulari, la presenza o meno di edemi (diffusi o localizzati) sono aspetti di fondamentale importanza in quest’ottica. Nonostante ciò può essere difficile la distinzione tra condizioni di euvolemia e situazioni di moderata ipovolemia. Il calcolo della pressione venosa centrale sarebbe in tali circostanze fondamentale, ma non sempre è disponibile nella pratica clinica.
Il successivo passo nell’inquadramento diagnostico è rappresentato dagli accertamenti biochimici. Oltre agli esami di “routine” quali glicemia, assetto lipidico, proteine totali (per escludere cause di iponatremia non ipotonica), creatininemia, urea, transaminasi, gamma-GT, potassiemia, uricemia, è importante effettuare il dosaggio dell’osmolalità urinaria, degli elettroliti urinari, nonché eseguire valutazione della funzionalità tiroidea (TSH, fT4) e surrenalica (cortisolo plasmatico ore 8).
Terapia tradizionale delle iponatremie ipotoniche
Un aspetto estremamente importante nell’approccio terapeutico al paziente iponatremico è rappresentato dalla velocità con cui correggere il disordine elettrolitico. Abbiamo infatti visto come le cellule cerebrali siano da un lato molto sensibili al danno derivante dall’edema cellulare, dall’altro possano andare incontro a danni irreversibili qualora una condizione di cronica ipotonicità venga troppo rapidamente corretta. In linea generale in situazioni di iponatremia asintomatica e cronica (> 48 ore) è suggeribile incrementare la sodiemia di 0,5 mEq/l/h non oltrepassando comunque gli 8 mEq nelle 24 ore [7]. Nelle forme di iponatremia acuta (< 48 ore), ma soprattutto sintomatica, un incremento fino a 2 mEq/l/h nelle prime fasi è invece suggeribile [12]. È evidente pertanto l’importanza di ricercare in tutti i pazienti i segni e sintomi di sofferenza neurologica, presupposto che permetterà di differenziare l’approccio terapeutico delle iponatremie sintomatiche da quello delle forme asintomatiche.
Altra premessa importante è quella di attuare fin da subito, e quando possibile, una terapia eziologica: pertanto la sospensione (se possibile) di farmaci “iposodiemizzanti” così come l’immediato inizio di terapia sostitutiva in pazienti ipotiroidei o iposurrenalici rappresentano aspetti da considerare sempre.
Terapia delle forme “asintomatiche” di iponatremia euvolemica/ipervolemica
La restrizione idrica rappresenta l’approccio di primo livello in questi pazienti. Inizialmente è consigliabile una riduzione dell’apporto di liquidi sia per os sia endovena, a 800-1000 cc/die, ma nei giorni successivi, in particolare nei pazienti ospedalizzati, l’entità della restrizione potrà essere calcolata sulla base della diuresi (diuresi/24h - 500 cc) [18]. La formula per il calcolo dell’escrezione renale di acqua libera è la seguente:

CAL = Clearance dell'acqua libera
V= volume urinario/24 ore
Naur=sodio urinario (mEq/l)
Kur= potassio urinario (mEq/l)
Napl= sodio plasmatico (mEq/l)
Appare evidente come in condizioni in cui il rapporto tra elettroliti urinari (sodio, potassio) e la sodiemia è superiore a 1, il rene non è in grado di eliminare acqua libera. La valutazione di questo rapporto è pertanto utile nella pratica clinica per avere un’idea della risposta del singolo paziente alla restrizione idrica [19]. Infatti, come emerge dalla Tabella VI, nei soggetti con valori del rapporto > 1, ogni minimo apporto di liquidi sarà comunque da considerarsi “eccessivo” ai fini della correzione dell’iponatremia.
|
Valore del rapporto [(sodiuria+potassiuria)/sodiemia] |
Perspiratio insensibilis (ml) |
Perdita di acqua prevista (ml) |
Consumo di acqua raccomandato (ml) |
|
> 1,0 |
800 |
800 |
0 |
|
0,5 – 1,0 |
800 |
800-1.300 |
fino a 500 |
|
< 0,5 |
800 |
1.300-1.500 |
fino a 1.000 |
Tabella VI. Restrizione idrica suggerita sulla base del rapporto tra elettroliti urinari e sodiemia. Modificato da [19]
Nei soggetti euvolemici, se non controindicato, potrà essere incrementato anche l’apporto di sodio con la dieta, mentre nei soggetti ipervolemici è indicato l’utilizzo di diuretici dell’ansa, che sono in grado di indurre una diuresi a basso contenuto di sodio.
Oltre al fatto di non essere sempre efficace, la restrizione idrica è spesso anche mal tollerata dal paziente nel lungo termine. Per tale motivo negli anni sono stati considerati approcci alternativi: tra questi ricordiamo la demeclociclina, derivato delle tetracicline (peraltro non più in commercio in Italia), in grado di determinare diabete insipido nefrogenico in una buona percentuale di pazienti; il litio, capace di ridurre l’espressione ADH-mediata di AQP-2 a livello dei dotti collettori renali, o la fenitoina capace di ridurre la secrezione di ADH. Tuttavia gli effetti collaterali (in particolare nefrotossicità per demeclociclina e litio), la variabilità della risposta clinica nonché la latenza della stessa (circa una settimana per la demeclociclina), hanno sempre limitato l’utilizzo di questi farmaci. Anche l’urea al dosaggio di 30 g/die, è in grado di correggere l’iponatremia incrementando l’escrezione di acqua libera e riducendo l’escrezione di sodio a livello renale. Tuttavia la scarsa palatabilità, gli effetti collaterali gastrointestinali e il rischio di sviluppare uremia alle alte dosi, ne hanno limitato l’impiego clinico.
Terapia delle forme “sintomatiche” di iponatremia euvolemica/ipervolemica
Il trattamento di prima scelta in questi pazienti è rappresentato dall’infusione di soluzione salina ipertonica al 3% [18]. Tale infusione può associarsi, e nel caso delle forme ipervolemiche deve essere anticipata, dalla somministrazione di diuretici dell’ansa e.v., allo scopo di limitare l’espansione del volume circolante.
La velocità di infusione della soluzione salina al 3% può essere calcolata con l’utilizzo di una specifica formula:

VSA = Variazione della sodiemia attesa dopo 1 litro di salina ipertonica al 3%
Sodio infuso = 513 mEq/L
Acqua corporea totale = Frazione del peso corporeo (la frazione è rispettivamente 0,6 e 0,5 per uomini e donne adulte; 0,5 e 0,45 per uomini e donne in età avanzata)
I parametri clinici e biochimici del paziente devono essere strettamente monitorati nel corso dell’infusione: in tali circostanze è infatti raccomandabile un controllo della sodiemia ogni 2-4 ore (aiutandosi anche con strumenti a “rapida” risposta come l’emogasanalizzatore). Ciò permetterà di modificare la velocità di infusione della salina ipertonica con l’obiettivo di rispettare i già citati limiti di incremento della sodiemia. L’infusione di ipertonica potrà essere interrotta al raggiungimento di valori di sodiemia > 120 mEq/l, quando il paziente diviene asintomatico o quando si raggiunge un incremento globale ³ 20 mEq/l.
La novità terapeutica: i vaptani
I vaptani, antagonisti non peptidici del recettore V2 dell’ADH, rappresentano la nuova frontiera terapeutica delle iponatremie eu- e ipervolemiche [16]. Bloccando il recettore V2 espresso sulle cellule dei dotti collettori renali, questi farmaci impediscono la traslocazione di AQP-2 sulla membrana luminale delle stesse cellule favorendo così l’eliminazione di acqua libera da soluti. Questo effetto definito “acquaretico” è pertanto differente da quello ottenibile con l’utilizzo dei diuretici. Nel contesto di questa famiglia di farmaci sono compresi antagonisti selettivi del recettore V2 come tolvaptan, lixivaptan, satavaptan e un antagonista misto in grado di agire sui recettori V2 e V1a, conivaptan. Quest’ultimo, proprio grazie al blocco di V1a, è anche in grado di ridurre le resistenze vascolari periferiche e incrementare la gittata cardiaca, presupposti che sono alla base del suo utilizzo nei pazienti affetti da scompenso cardiaco congestizio [20].
In Italia nel 2009 la Commissione Europea del Farmaco ha approvato l’utilizzo di tolvaptan per il trattamento dell’iponatremia secondaria a SIAD. Ad oggi tolvaptan è l’unico vaptano approvato in Europa. L’efficacia e la sicurezza clinica di tolvaptan sono state confermate nell’ambito di specifici trial clinici [21-24]. Il farmaco, disponibile in compresse da 15 e 30 mg, deve essere inizialmente somministrato in regime di ricovero ospedaliero, per la necessità nei primi giorni di monitorare strettamente la sodiemia e titolare in modo adeguato il dosaggio. Considerando l’effetto farmacologico, è importante che di norma il paziente non abbia nel corso del trattamento limitazione all’apporto di liquidi e ciò deve essere in particolare ricordato a quei soggetti precedentemente trattati con restrizione idrica. Gli effetti collaterali più frequenti sono rappresentati dalla sete, dalla secchezza delle mucose e dall’incremento della diuresi, effetti peraltro in accordo con quella che è l’azione specifica del farmaco. Raramente si assiste a un incremento della sodiemia che superi i limiti consentiti di correzione.
Deve essere aggiunto che nei pazienti con iponatremia grave e sintomatica, il gold standard terapeutico rimane l’infusione salina ipertonica al 3%, mentre tolvaptan trova indicazione nelle forme di SIAD caratterizzate da iponatremia moderata in alternativa alla salina ipertonica o nelle forme lievi, pauci-sintomatiche o asintomatiche, quando la restrizione idrica non fornisce una risposta adeguata e/o è scarsamente tollerata dal paziente.
Terapia delle iponatremie ipovolemiche
In questi pazienti la terapia è basata sulla correzione della patologia primitiva responsabile e sulla re-idratazione con soluzione fisiologica allo 0,9%. In tal caso la presenza o meno di sintomatologia neurologica, influenzerà esclusivamente la velocità con cui correggere la disionia.
Analisi del caso clinico
Prime domande da porsi di fronte a un paziente con iponatremia
Nel caso clinico precedentemente descritto la paziente accede al PS con un quadro di grave iponatremia. Non assume farmaci potenzialmente in grado di giustificare o contribuire al disordine elettrolitico e i valori di osmolalità plasmatica “calcolata” confermano trattarsi di una iponatremia ipotonica. L’esame obiettivo è suggestivo di una forma euvolemica e gli stessi esami ematochimici di “routine” (ridotti livelli creatininemia, urea al limite inferiore della norma, ipouricemia) sono in accordo con un quadro di “modesto eccesso” di acqua.
La paziente presenta un ipotiroidismo primitivo che seppur in non ottimale compenso con la terapia sostitutiva in atto (vedi valori di TSH) non è ovviamente in grado di giustificare la disionia. I livelli di cortisolo plasmatico ore 8 permettono invece di escludere la presenza di un ipocortisolismo. Sulla base di ciò, e considerando i valori di osmolalità urinaria e sodiuria, è pertanto possibile porre diagnosi di SIAD. Vengono quindi effettuati ulteriori accertamenti che permettono di identificare la presenza di affezioni in grado di determinare la comparsa di SIAD, in particolar modo la presenza di una patologia polmonare acuta (vedi il processo bronco-pneumonico). Come fattore di rischio aggiuntivo per lo sviluppo di SIAD può essere considerata anche la presenza di una patologia cerebrale cronica (“sofferenza sottocorticale diffusa su base vascolare-degenerativa”).
I bassi livelli di sodiemia, ma soprattutto la presenza di “sintomi” (cefalea, confusione mentale, disequilibrio), suggeriscono nell’approccio terapeutico iniziale l’utilizzo di soluzione salina ipertonica. Ovviamente importante è anche il precoce inizio di terapia antibiotica ad ampio spettro. La sodiemia viene incrementata rispettando i criteri suggeriti e la salina ipertonica viene sospesa al raggiungimento di valori di sodiemia di almeno 120 mEq/l. La successiva risposta alla restrizione idrica non è adeguata, fatto questo che peraltro poteva essere già ipotizzato vista la presenza di un rapporto [(sodiuria+potassiuria)/sodiemia] > 1. Per tale motivo appare giustificato il ricorso all’utilizzo di tolvaptan. La normalizzazione della sodiemia permette un significativo miglioramento clinico con particolare riferimento al quadro cognitivo, permettendo così la successiva dimissione della paziente. Da non sottovalutare ovviamente l’importanza della risoluzione del processo infettivo polmonare nel successivo mantenimento, una volta sospeso il vaptano, di normali valori di sodiemia, il che evidentemente conferma l’eziologia della SIAD, come ipotizzato.
Conclusioni
L’iponatremia costituisce un rilevante problema clinico sia perché si associa a un elevato rischio di morbilità e mortalità, sia per le problematiche diagnostiche e terapeutiche a essa correlate, che rappresentano sempre una sfida per il medico. Una scrupolosa raccolta dei dati anamnestici, un attento esame obiettivo e la richiesta di adeguati accertamenti biochimico-strumentali rappresentano la base per un corretto inquadramento diagnostico delle iponatremie. Tutto ciò, associato alla conoscenza dei processi fisiopatologici che caratterizzano le condizioni di ipotonicità, permetterà di guidare l’approccio terapeutico, limitando il rischio di complicanze. In tale ottica la presenza o meno di segni di sofferenza neurologica, espressione di gravità e soprattutto rapidità d’insorgenza dell’iponatremia, riveste un ruolo fondamentale per stabilire la velocità con cui correggere il disordine elettrolitico. La soluzione fisiologica allo 0,9% rappresenta il trattamento di elezione di tutte le forme di iponatremia ipovolemica, mentre la salina ipertonica al 3% rimane il gold standard nel trattamento delle iponatremie eu-ipervolemiche gravemente sintomatiche. Nella gestione invece delle forme euvolemiche secondarie a SIAD, da asintomatiche a moderatamente sintomatiche (nausea, alterazioni dell’equilibrio), è da considerare l’utilizzo di tolvaptan, il cui uso è autorizzato ad oggi in Europa con queste indicazioni specifiche.
Punti chiave
Flowchart diagnostica dell’iponatremia ipotonica

Flowchart terapeutica dell’iponatremia ipotonica

Bibliografia
1. Hoorn EJ, Lindemans J, Zietse R. Development of severe hyponatremia in hospitalized patients: treatment-related risk factors and inadequate management. Nephrol Dial Transplant 2006; 21: 70-6. http://dx.doi.org/10.1093/ndt/gfi082
2. Renneboog B, Musch W, Vandemergel X, et al. Mild chronic hyponatremia is associated with falls, unsteadiness and attention deficits. Am J Med 2006; 119: 71. http://dx.doi.org/10.1016/j.amjmed.2005.09.026
3. Gankam KF, Andres C, Sattar L, et al. Mild hyponatremia and risk of fracture in the ambulatory elderly. QJM 2008; 101: 583-8. http://dx.doi.org/10.1093/qjmed/hcn061
4. Kinsella S, Moran S, Sullivan MO, et al. Hyponatremia independent of osteoporosis is associated with fracture occurrence. Clin J Am Soc Nephrol 2010; 5: 275-80. http://dx.doi.org/10.2215/CJN.06120809
5. Verbalis JG, Barsony J, Sugimura Y, et al. Hyponatremia-induced osteoporosis. J Bone Miner Res 2010; 25: 554-63. http://dx.doi.org/10.1359/jbmr.090827
6. Barsony J, Sugimura Y, Verbalis JG. Osteoclast response to low extracellular sodium and the mechanism of hyponatremia-induced bone loss. J Biol Chem 2011; 286: 10864-75. http://dx.doi.org/10.1074/jbc.M110.155002
7. Adroguè HJ, Madias NE. Hyponatremia. N Eng J Med 2000; 342; 1581-9
8. Baylis PH. The syndrome of inappropriate antidiuretic hormone secretion. Int J Biochem Cell Biol 2003; 35: 1495-9. http://dx.doi.org/10.1016/S1357-2725(03)00139-0
9. Cowtan T. Thiazide diuretics. N Eng J Med 2010; 362: 659-60. http://dx.doi.org/10.1056/NEJMc0912839
10. Saito T, Ishikawa SE, Ando F, et al. Vasopressin-dependent upregulation of aquaporin-2 gene expression in glucocorticoid-deficient rats. Am J Physiol Renal Physiol 2000; 279: F502-8
11. Karthik S, Roop R, Mediratta NK. Adenocarcinoma of lung presenting with dysgeusia. Thorax 2004; 59: 81-4. http://dx.doi.org/10.1136/thx.2004.001479
12. Reddy P, Mooradian AD. Diagnosis and management of hyponatremia in hospitalize patients. Int J Clin Pract 2009; 63: 1494-1508. http://dx.doi.org/10.1111/j.1742-1241.2009.02103.x
13. Vaidya C, Warren HO, Freda BJ. Management of hyponatremia: providing treatment and avoiding harm. Clev Clin J Med 2010; 77: 715-26
14. Sterns RH, Cappuccio JD, Silvver SM, et al. Osmotic demyelination syndorme following correction of hyponatremia. N Eng J Med 1986; 314: 1535-42
15. Hannon MJ, Thompson CJ. The syndrome of inappropriate antidiuretic hormone: prevalence, causes anc consequences. Eur J Endocrinol 2010; 162: S5-12. http://dx.doi.org/10.1530/EJE-09-1063
16. Peri A, Pirozzi N, Parenti G et al. Hyponatremia and the syndrome of inappropriate secretion of antidiuretic hormone (SIADH). J Endocrinol Invest 2010; 33: 671-82
17. Feldman BJ, Rosenthal SM,Vargas GA, et al. Nephrogenic syndrome of inappropriate antidiuresis. N Eng J Med 2005; 352: 1884-90. http://dx.doi.org/10.1056/NEJMoa042743
18. Verbalis JG, Goldsmith SR, Greenberg A, et al. Hyponatremia treatment guidelines 2007: expert panel recommendations. Am J Med 2007; 120: S1-21. http://dx.doi.org/10.1016/j.amjmed.2007.09.001
19. Furst H, Hallows KR, Post J, et al. The urine/plasma electrolyte ratio: a predictive guide to water restriction. Am J Med Sci 2000; 319: 240-4. http://dx.doi.org/10.1097/00000441-200004000-00007
20. Udelson JE, Smith WB, Hendrix GH, et al. Acute hemodynamic effects of conivaptan, a dual V(1A) and V(2) vasopressin receptor antagonist, in patients with advanced hearth failure. Circulation 2001; 104: 2417-23. http://dx.doi.org/10.1161/hc4501.099313
21. Schrier RW, Gross P, Gheorghiade M, et al. Tolvaptan, a selective oral vasopressin V2-receptor antagonist, for hyponatremia. N Eng J Med 2006; 355: 2099-112
22. Konstam MA, Gheorghiade M, Burnett JC Jr, et al. Effects of oral tolvaptan in patients hospitalized for worsening hearth failure: the EVEREST outcome trial. JAMA 2007; 297: 1319-31. http://dx.doi.org/10.1001/jama.297.12.1319
23. Berl T, Quittnat-Pelletier F, Verbalis JG, et al. Oral tolvaptan is safe and effective in chronic hyponatremia. J Am Soc Nephrol 2010; 21: 705-712. http://dx.doi.org/10.1681/ASN.2009080857
24. Verbalis JG, Adler S, Schrier RW, et al. Efficacy and safety of oral tolvaptan therapy in patients with the syndrome of inappropriate antidiuretic hormone secretion. Eur J Endocrinol 2011; 164: 725-732. http://dx.doi.org/10.1530/EJE-10-1078